(Americans often refer to a method with the term “methodology”, which is not entirely correct semantically, as it would mean “the science of methods”)
Examples of methods are ORM, RUP, and one could argue Scrum or agile approaches like DAD.
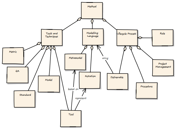
Inspired by the book by Ian Graham et.al., The OPEN Process Specification
I share the following UML model of a method with you. It shows what a (proper) method consists of. To illustrate, UML itself for example is a Modelling Language, consisting of a notation and a metamodel. ER diagrams for example are not much more than a notation (with a rudimentary and inconsistent metamodel).

I like the model, simplistic as it is, because it gives a nice overview of all aspects that are (or should be) present in any framework that wants to call itself a method, including the main relationships. As you notice this UML diagram is more a structural model, and says nothing about responsibilities (which is what you normally would want to see in a UML diagram).
Discover more from From the Mist
Subscribe to get the latest posts sent to your email.
Interessant!
Je kent waarschijnlijk dit boek ook wel:
http://en.wikipedia.org/wiki/Against_Method
Van Paul Feyerabend:
http://nl.wikipedia.org/wiki/Paul_Feyerabend
Anything goes is ook een aanrader.
Gr Rob